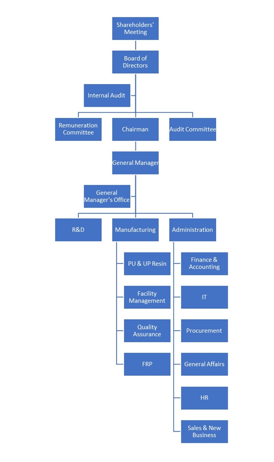
Organization

 

¦^­º­¶
  • Company: 11th Floor, No. 168, Songjiang Road, Taipei City, Taiwan
  • Tel: (02) 2562-0950 (Line 9)
  • Fax: (02) 2562-3450
  • Factory: No. 681,Haishan Road, Kengkou, Luzhu District, Taoyuan City, Taiwan
  • Contact number: (03) 3241227-9
  • Raw material factory fax: (03) 3242304
  • Finished Product Factory Fax: (03) 3241078